Texas Instruments LM2101 Half-Bridge Gate Driver

Texas Instrument LM2101 Half-Bridge Gate Driver is a compact, high-voltage gate driver designed to drive both the high-side and the low-side N-channel MOSFETs in a synchronous buck or a half-bridge configuration. The –1V DC and –19.5V transient negative voltage handling on the SH pin improve the system robustness in high noise applications. The small, thermally-enhanced 8-pin WSON package improves PCB layout by allowing the driver to be placed closer to the motor phases. The Texas Instruments LM2101 is also available in an 8-pin SOIC package compatible with industry-standard pinouts. Undervoltage lockout (UVLO) is provided on the low-side and the high-side power rails for protection during power up and down.

Features

  • Drives two N-channel MOSFETs in a half-bridge configuration
  • 8V typical undervoltage lockout on GVDD
  • –19.5V absolute maximum negative transient voltage handling on SH
  • 107V absolute maximum voltage on BST
  • 0.5A/0.8A peak source/sink currents
  • 115ns typical propagation delay

Applications

  • Brushless-DC (BLDC) motors
  • Permanent magnet synchronous motors (PMSM)
  • Cordless vacuum cleaners
  • Cordless garden and power tools
  • E-bikes and e-scooters
  • Battery test equipment
  • Offline uninterruptible power supply (UPS)
  • General-purpose MOSFET or IGBT driver

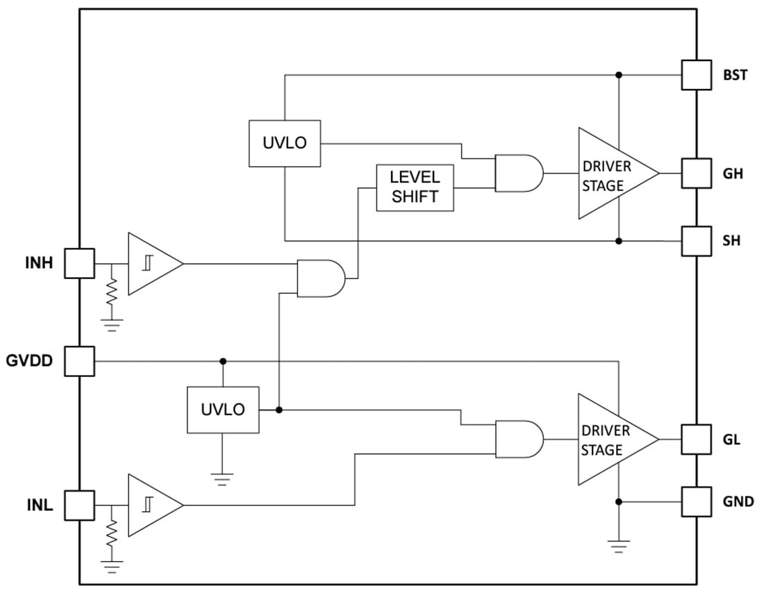
Functional Block Diagram

Block Diagram - Texas Instruments LM2101 Half-Bridge Gate Driver
Published: 2024-01-17 | Updated: 2024-01-23