Texas Instruments LM25184/LM25184-Q1 PSR Flyback DC/DC Converter

Texas Instruments LM25184/LM25184-Q1 PSR Flyback DC/DC Converter is a primary-side regulated (PSR) flyback converter with high efficiency over a wide input voltage range of 4.5V to 42V. The isolated output voltage is sampled from the primary-side flyback voltage. The high level of integration results in a simple, reliable, and high-density design, with only one component crossing the isolation barrier. Boundary conduction mode (BCM) switching enables a compact magnetic solution and better than ±1.5% load and line regulation performance. An integrated 65V power MOSFET provides an output power of up to 15W with enhanced headroom for line transients.

The Texas Instruments LM25184 simplifies the implementation of isolated DC/DC supplies with optional features to optimize performance for the target end equipment. The output voltage is set by one resistor, while an optional resistor improves output voltage accuracy by negating the thermal coefficient of the flyback diode voltage drop. Additional features include an internally fixed or externally programmable soft start, precision enable input with hysteresis for adjustable line UVLO, hiccup-mode overload protection, and thermal shutdown protection with automatic recovery. The LM25184-Q1 devices are AEC-Q100 qualified for automotive applications.

Features

  • Functional Safety-Capable
    • Documentation available to aid functional safety system design
  • Designed for reliable and rugged applications
    • Wide input voltage range of 4.5V to 42V with operation down to 3.5V after start-up
    • Robust solution with only one component crossing the isolation barrier
    • ±1.5% total output regulation accuracy
    • Optional VOUT temperature compensation
    • –40°C to +150°C junction temperature range
  • Integration reduces solution size and cost
    • Integrated 65V, 0.11Ω power MOSFET
    • No optocoupler or transformer auxiliary winding is required for VOUT regulation
    • Internal loop compensation
  • High-efficiency PSR flyback operation
    • Quasi-resonant MOSFET turnoff in BCM
    • External bias option for improved efficiency
    • Single- and multi-output implementations
  • Ultra-low conducted and radiated EMI signatures
    • Soft switching avoids diode reverse recovery
    • Optimized for CISPR 32 EMI requirements

Applications

  • Motor drives (IGBT and SiC gate driver supplies)
  • Isolated field transmitters and field actuators
  • Isolated bias power rails

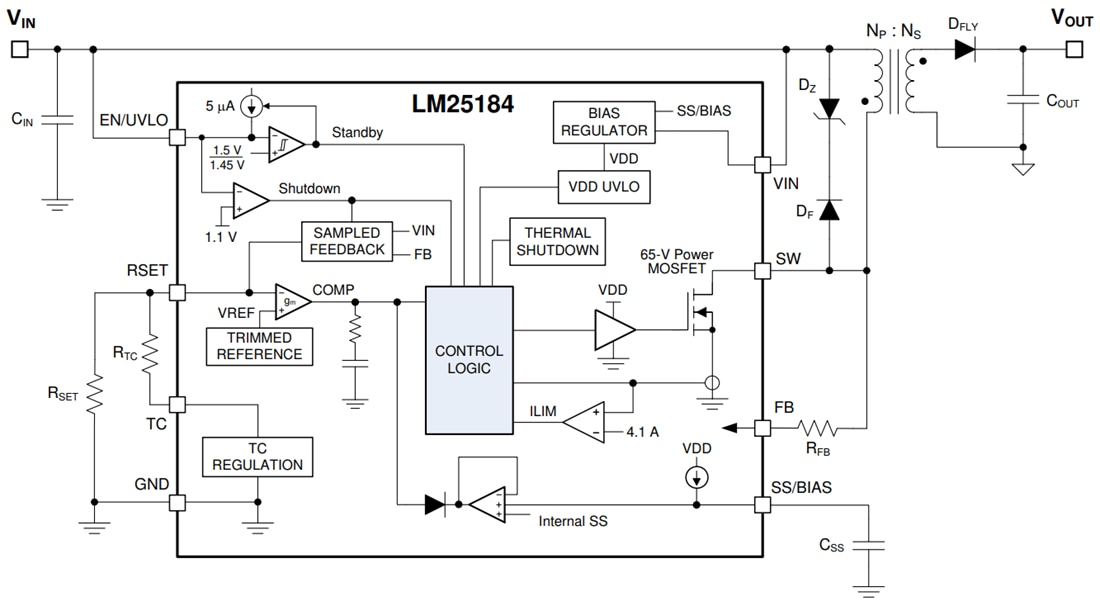
Functional Block Diagram

Block Diagram - Texas Instruments LM25184/LM25184-Q1 PSR Flyback DC/DC Converter
Published: 2020-09-16 | Updated: 2024-08-20