Texas Instruments LM25190 Buck Controller

Texas Instruments LM25190 Buck Controller offers 42V and ultra-low IQ, with Constant-Current Constant-Voltage (CC-CV) regulation. The devices implement a peak current-mode control architecture for easy loop compensation, fast transient response, and exceptional load and line regulation.

The LM25190 has an integrated CC-CV operation with high accuracy for regulating both voltage (±1%) and current (±3%). The CC-CV operation also allows the seamless transition between constant-current and constant-voltage modes. The CC-CV operation effectively decreases the Bill of Materials (BOM) count and cost for applications that need average output current control. The output current limit is programmable and can be dynamically changed. The LM25190 includes an output current monitor.

Additional features of the LM25190 include 150°C maximum junction temperature operation, user-selectable diode emulation for lower current consumption at light-load conditions, and an open-drain power-good flag for fault reporting and output monitoring. The device also provides a monotonic start-up into a pre-biased load, precision enable input, integrated dual input VCC bias supply regulator, internal 2.75ms soft-start time, and thermal shutdown protection with automatic recovery.

The TI LM25190 controller is housed in a 3.5mm × 4.5mm, thermally-enhanced, 19-pin VQFN package.

Features

  • Functional safety-capable - documentation available to aid functional safety system design
  • 5V to 42V wide input voltage operating range
  • Adjustable output voltage from 0.8V to 41V, or fixed output of 5V or 12V
  • Constant-Current Constant-Voltage (CC-CV) operation
    • ±3% current regulation accuracy
    • ±1% voltage regulation accuracy
  • Current monitoring and constant current features
    • Analog voltage proportional to output current (IMON)
    • Programmable average output current limit (ILIM)
    • Dynamic average output current limit (ISET)
  • 2.3µA typical shutdown mode IQ and 15µA typical sleep mode IQ
  • Standard-level MOSFET gate drivers
  • Power-good status indicator (PGOOD)
  • Programmable switching frequency from 100kHz to 2.2MHz
  • Optional external clock synchronization
  • Selectable Dual Random Spread Spectrum (DRSS) feature for enhanced EMI performance across low and high-frequency bands
  • Internal slope compensation and bootstrap diode
  • Dual-input VCC regulator to reduce power dissipation (BIAS)

Applications

  • Supercapacitor energy backup
  • USB power delivery
  • Portable power station
  • Power tools
  • Energy storage system
  • Solar energy

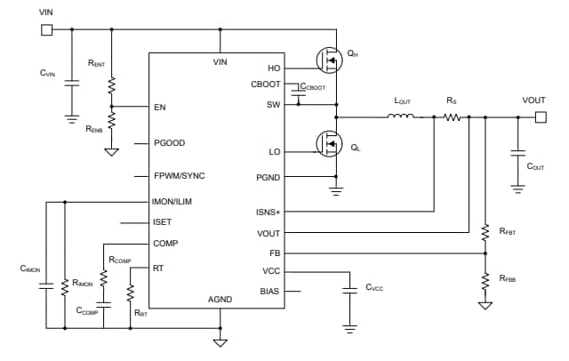
Typical Application Schematic

Application Circuit Diagram - Texas Instruments LM25190 Buck Controller

Constant-Current Constant-Voltage Operation During a Charging Transient

Texas Instruments LM25190 Buck Controller

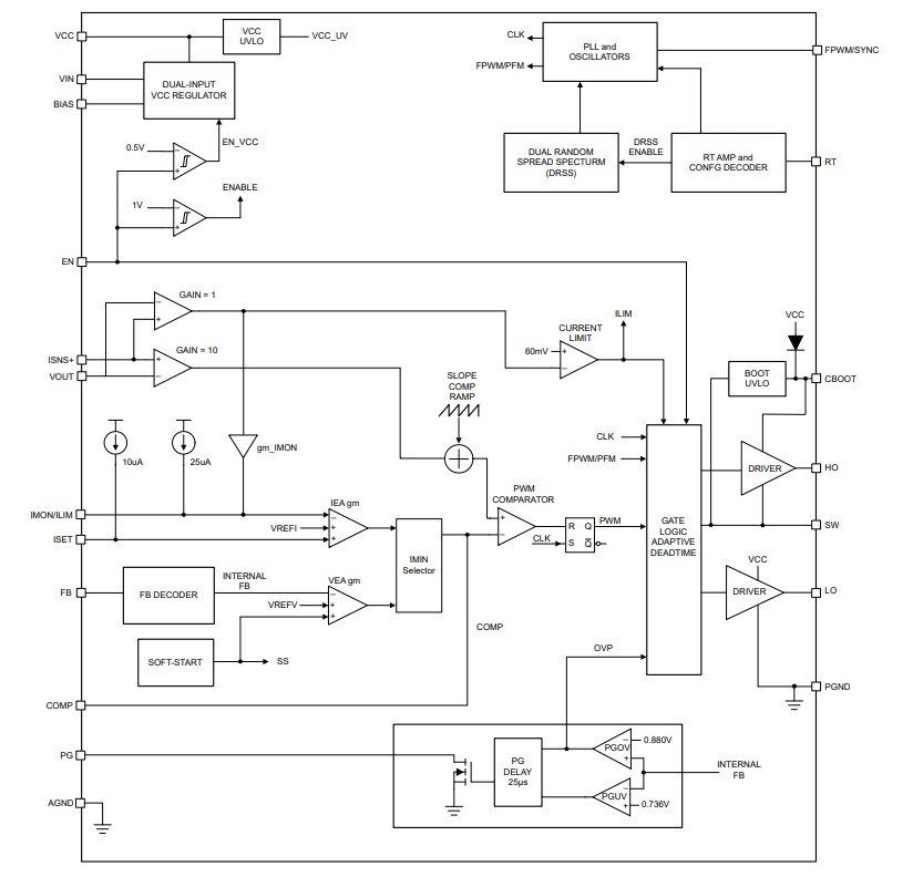
Functional Block Diagram

Block Diagram - Texas Instruments LM25190 Buck Controller
Published: 2025-05-08 | Updated: 2025-05-22