Texas Instruments LM53603AEVM Buck Regulator Evaluation Module

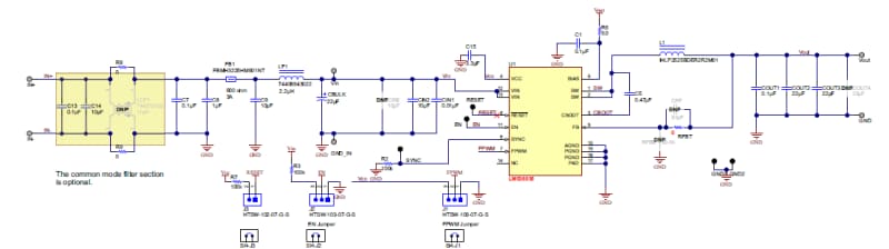
Texas Instruments LM53603AEVM Buck Regulator Evaluation Module (EVM) demonstrates the capabilities of the LM53603. The LM53603 is an automotive integrated buck regulator. The evaluation module features all the inputs necessary to configure and operate the device. The Texas Instruments LM53603AEVM has an EMI filter on the backside. The user can choose to bypass that filter using the available posts close to the converter. The evaluation module is configurable to meet the user's needs and comes in a compact design.

Features

  • Configurable to meet the user's need
  • Compact design

Schematic

Schematic - Texas Instruments LM53603AEVM Buck Regulator Evaluation Module
Published: 2017-05-05 | Updated: 2022-05-02