Texas Instruments LM74501-Q1 Reverse Polarity Protection Controller
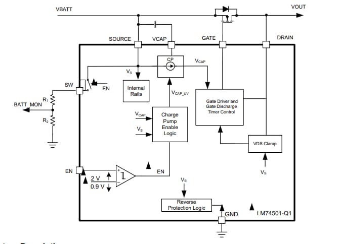
Texas Instruments LM74501-Q1 Automotive Reverse Polarity Protection Controller operates in conjunction with an external N-channel MOSFET creating a low loss reverse polarity protection solution. The LM74501-Q1 features a 3.2V to 65V wide supply input range, ideal for severe cold crank requirements in automotive systems.The TI LM74501-Q1 Reverse Polarity Protection Controller withstands and protects loads from negative supply voltages down to –18V. Moreover, the device does not have reverse current blocking functionality, allowing for input reverse polarity protection of loads that can potentially deliver energy back to the input supply, such as automotive body control module motor loads.
The LM74501-Q1 controller supports a charge pump gate drive for an external N-channel MOSFET. The controller has a unique integrated option that permits systems to meet automotive ISO7637 pulse one transient requirements without an additional TVS Diode (TVS less). The LM74501-Q1 offers an integrated switch to enable battery voltage monitoring with an external resistor divider. With the enable pin low, the controller is off and draws around 1µA of current, producing low system current when put into sleep mode.
Features
- AEC-Q100 qualified with the following results
- Device temperature grade 1 of –40°C to +125°C ambient operating temperature range
- Device HBM ESD classification level 2
- Device CDM ESD classification level C4B
- 3.2V to 65V input range (3.9V start-up)
- –18V reverse voltage rating
- Charge pump for external N-channel MOSFET
- Gate discharge timer: meets automotive ISO7637-2 pulse 1 transient without additional TVS diode (TVS less)
- 1µA shutdown current (EN = low)
- 80µA typical operating quiescent current (EN = high)
- 20V VDS clamp (EN = low)
- Integrated battery voltage monitoring switch (SW)
- 8-pin SOT-23 package 2.90mm × 1.60mm
Applications
- Body electronics and lighting
- Body control module (BCM)
- Wiper module
- Automotive infotainment and cluster
- Digital cockpit processing unit
- ADAS domain controller
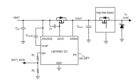
Typical Application Schematic
TVS Less ISO7637-2 Pulse 1 Operation
Functional Block Diagram
