Texas Instruments LM74502x/LM74502x-Q1 RPP Controller

Texas Instruments LM74502x/LM74502x-Q1 Reverse Polarity Protection (RPP) Controller operates in conjunction with external back-to-back connected N-channel MOSFETs. This feature is done to realize a low loss reverse polarity protection and load disconnect solution. The device can also be configured to drive high-side MOSFET as a load switch with overvoltage protection. The wide supply input range of 3.2V to 65V allows control of many popular DC bus voltages such as 12V, 24V, and 48V input systems. The device can withstand and protect the loads from negative supply voltages down to –65V. The LM74502x/LM74502x-Q1 does not have reverse current blocking and is suitable only for input reverse polarity protection.

The LM74502/LM74502-Q1 controller provides a charge pump gate drive for an external N-channel MOSFET. With the enable pin low, the controller is off and draws approximately 1µA of current, thus offering low system current when put into sleep mode. LM74502x/LM74502x-Q1 offers programmable overvoltage and undervoltage protection, which cuts off the load from the input source in case of these fault events. The devices are available in a 2.9mm × 1.6mm 8-pin DDF package and are specified over a –40°C to +125°C temperature range. The Texas Instruments LM74502-Q1/LM74502H-Q1 devices are AEC-Q100 qualified for automotive applications.

Features

  • 3.2V to 65V input range (3.9V start-up)
  • –65V input reverse voltage rating
  • Integrated charge pump to drive
    • External back-to-back N-Channel MOSFETs
    • External high side switch MOSFET
    • External reverse polarity protection MOSFET
  • Gate drive variants
    • LM74502/LM74502-Q1: 60µA peak gate drive source capacity
    • LM74502H/LM74502H-Q1: 11mA peak gate drive source capacity
  • 2.3A peak gate sink current capacity
  • Enable pin feature
  • 45µA typical operating quiescent current (EN/UVLO = High)
  • 1µA shutdown current (EN/UVLO = Low)
  • Adjustable overvoltage and undervoltage protection
  • –40°C to +125°C ambient operating temperature range
  • Available in 8-pin SOT-23 package 2.90mm × 1.60mm

Applications

  • Factory automation and control – PLC digital output modules (LM74502 and LM74502H)
  • Industrial motor drives (LM74502 and LM74502H)
  • Industrial transport (LM74502 and LM74502H)
  • Power supply reverse polarity protection (LM74502 and LM74502H)
  • Body electronics and lighting (LM74502-Q1 and LM74502H-Q1)
  • Automotive infotainment systems – digital cluster, head unit (LM74502-Q1 and LM74502H-Q1)
  • Automotive USB hubs (LM74502-Q1 and LM74502H-Q1)

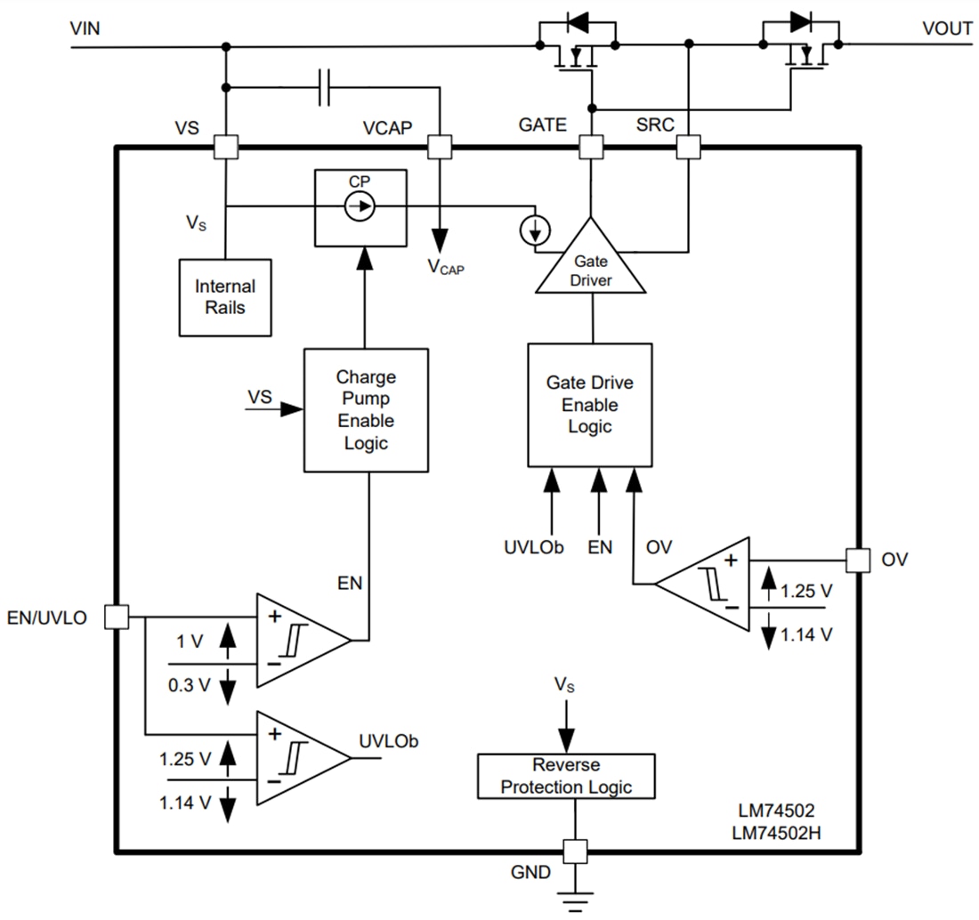
Functional Block Diagram

Block Diagram - Texas Instruments LM74502x/LM74502x-Q1 RPP Controller
Published: 2022-05-20 | Updated: 2022-05-26