Texas Instruments LM74703-Q1/LM74704-Q1 Ideal Diode Controller
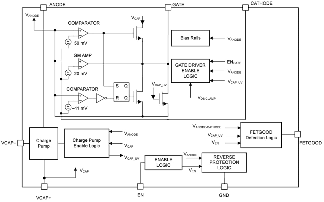
Texas Instruments LM74703-Q1/LM74704-Q1 Ideal Diode Controller operates in conjunction with an external N-channel MOSFET as an ideal diode rectifier for low-loss reverse polarity protection with a 20mV forward voltage drop. The wide supply input range of 3.2V to 65V allows control of popular DC bus voltages such as 12V, 24V, and 48V automotive battery systems. The 3.2V input voltage support is designed especially for severe cold crank requirements in automotive systems. The device can protect and withstand the loads from negative supply voltages down to -65V.The device controls the gate of the MOSFET to regulate the forward voltage drop at 20mV. The regulation scheme enables graceful turnoff of the MOSFET during a reverse current event and provides zero DC reverse current flow. Fast response (<0.75µs) to reverse current blocking makes the device applicable for systems with output voltage holdup requirements during ISO7637 pulse testing, power fail, and input micro-short conditions. The Texas Instruments LM74703-Q1/LM74704-Q1 has FETGOOD output to indicate an external MOSFET drain to source short or open conditions. The device features enable pin (EN). The controller is off and draws approximately 1µA of current when the enable pin is low.
Applications
- Automotive ADAS systems - camera
- Automotive infotainment systems - digital cluster, head unit
- Body electronics and lighting
- Active ORing for redundant power
Functional Block Diagram
Published: 2024-02-28
| Updated: 2024-03-08
