Texas Instruments LMR43606MQ3EVM-2M Evaluation Module

Texas Instruments LMR43606MQ3EVM-2M Evaluation Module is a fully assembled and tested circuit for evaluating the LMR43606-Q1 step-down voltage converter. This module features a 3.5V to 36V input voltage range and a 3.3V output voltage with a load up to 600mA. The LMR43606MQ3EVM-2M evaluation module includes an EMI filter and easy-to-use test points for SYNC, PGOOD, EN, VIN, VCC, VOUT, and GND pins. This module is ideal for advanced driver assistance systems, infotainment and cluster, and body electronics and lighting.

Features

  • Evaluate LMR43606-Q1 step-down voltage converter
  • Included EMI filter connected to VIN_EMI and GND_EMI inputs
  • EMI filter input bypass connected to VIN and GND inputs
  • Easy-to-use test points available for SYNC, PGOOD, EN, VIN, VCC, VOUT, and GND pins
  • 2.2MHz switching frequency
  • Enable input signal available with jumpers
  • PGOOD output signal available with jumpers
  • FPWM/PFM selection is available with jumpers

Applications

  • Advanced driver assistance systems (radar ECU)
  • Infotainment and cluster:
    • Head unit
    • eCall
  • Body electronics and lighting

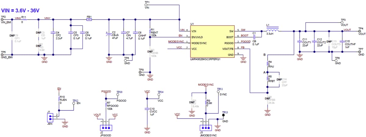
Schematic Diagram

Schematic - Texas Instruments LMR43606MQ3EVM-2M Evaluation Module
Published: 2024-04-26 | Updated: 2024-05-09