Texas Instruments LMR60430-Q1 Synchronous Buck Converters
Texas Instruments LMR60430-Q1 Synchronous Buck Converters are 3V to 36V (42V transient), 3A, synchronous buck converters designed for automotive applications. The LMR60430-Q1 offers variants with spread spectrum in an ultra-compact, 2.5mm × 2mm, HotRod QFN-9 package with wettable flanks available, which reduces inductance and achieves low (EMI) performance to facilitate the qualification of automotive and other noise-sensitive designs. All device variants can output voltages ranging from 1V to 20V by including a resistor divider between the output voltage node, feedback, and ground. Each device variant can also deliver a fixed output voltage by connecting the output voltage node directly to the feedback pin.The current-mode control architecture with 30ns minimum on-time allows high conversion ratios at high frequencies, easy loop compensation, fast transient response, and excellent load and line regulation. An open-drain power-good output facilitates power sequencing requirements. The MODE/SYNC pin of the Texas Instruments LMR60430-Q1 allows the user to select between modes of operation. Forced pulse width modulation (FPWM) mode results in a constant switching frequency across the load, while auto mode allows for seamless transitions between pulse width modulation (PWM) and pulse frequency modulation (PFM) switching. In auto mode, the LMR60430-Q1 consumes only 5µA of quiescent current, ensuring high efficiency at all loads. A few external components are needed to allow for a compact PCB layout. The Texas Instruments LMR60430-Q1 is a part of a family of pin-compatible devices ranging in current levels from 0.6A to 6A.
Features
- AEC-Q100 qualified for automotive applications with a device temperature grade 1 (-40°C to +125°C ambient operating temperature range)
- Functional safety-capable, with documentation available to aid functional safety system design
- Wide operating input voltage of 3V to 36V (42V absolute maximum)
- Ultra-low quiescent current
- 0.65µA shutdown current
- 5µA no-load standby current
- Pin programmable output voltage options available in fixed 1.8V/ADJ, 3.3V/ADJ, and 5V/ADJ with an adjustable output voltage range from 1V to 20V
- Low minimum tON (30ns typical)
- Designed for low electromagnetic interference (EMI) requirements
- Facilitates CISPR 25 class 5 compliance
- Low inductance HotRod™ QFN package
- Spread spectrum options available
- Programmable switching frequency from 200kHz to 2.2MHz
- FPWM, PFM, or external frequency synchronization available
- Designed for scalable power supplies and are pin compatible with LMR60406-Q1, LMR60410-Q1, LMR60420-Q1, and LMR60440-Q1
- Power-Good output for power sequencing
Applications
- Automotive camera applications
- Automotive driver assistance systems
- Automotive body applications
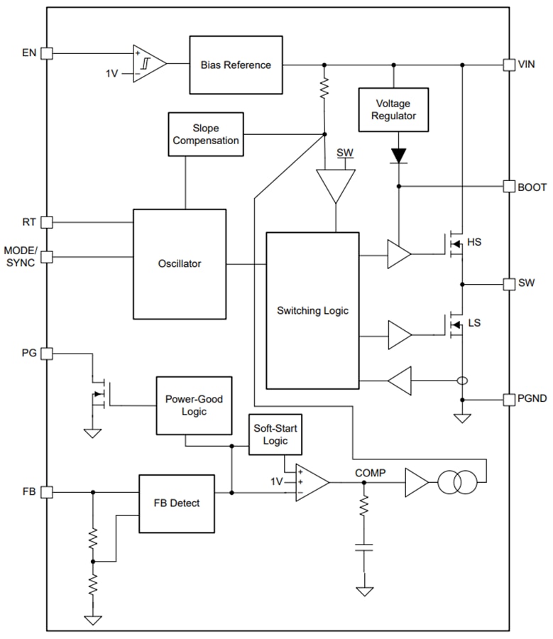
Functional Block Diagram
