Texas Instruments LMR71915EVM-FLBK Fly-Buck™ Converter Eval Module
Texas Instruments LMR71915EVM-FLBK Fly-Buck™ Converter Eval Module demonstrates the LMR71915FDDAR to produce a regulated 12V output. The LMR71915FDDAR can supply a 625mA load on the primary side of the transformer with a 500kHz switching frequency. The TI LMR71915FDDAR is a synchronous, buck converter with a wide input voltage range, integrated power MOSFETs, overcurrent protection, and precision enable. The device is rated to operate across a junction temperature range of -40°C to +150°C.Features
- Wide input voltage range from 36V to 115V
- Fixed 3ms soft start
- COT mode control architecture
- Peak and valley current-limit protection
- FPWM mode for the Fly-Buck converter capability
- SOIC-8 package for ease of use
Applications
- Communications - brick power module
- Industrial battery pack (≥10S)
- Battery pack - e-bike, e-scooter, LEV
- Motor drives, drones
- Factory automation - PLC
- Grid infrastructure - solar
- Generic isolated bias supplies in industrial, automotive, and telecom systems
Layout
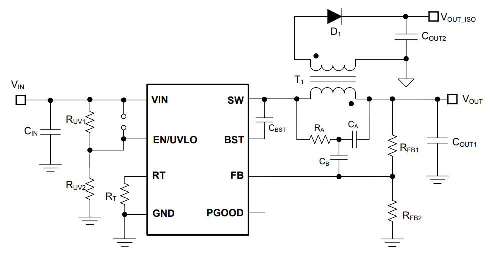
Simplified Schematic
Test Setup
Published: 2025-09-15
| Updated: 2025-09-23
