Texas Instruments OPA209 / OPA2209 / OPA4209 Op Amps
Texas Instruments OPA209 / OPA2209 / OPA4209 op amps are precision devices that achieve very low voltage noise density with a supply current of only 2.5mA (max). TI OPA209 / OPA2209 / OPA4209 op amps offer rail-to-rail output swing to maximize dynamic range. The TI OPA209 / OPA2209 / OPA4209 op amps provide fast settling time to 16-bit accuracy even for 10V output swings. OPA209 / OPA2209 / OPA4209 op amps are ideally suited for a variety of fast, high-precision applications.Features
- Low Voltage Nose: 2.2nV/√Hz at 1kHz
- 0.1Hz to 10Hz Nose: 130nVPP
- Low Quiescent Current: 2.5mA/Ch (max)
- Low Offset Voltage: 150µV (max)
- Gain Bandwidth Product: 18MHz
- Slew Rate: 6.4V/µs
- Wide Supply Range:
- ±2.25V to ±18V, +4.5V to +36V
- Rail-to-Rail Output
- Short-Circuit Current: ±65mA
- Available in SOT23-5, MSOP-8, SO-8, AND TSSOP-14 Package
Applications
- PLL Loop Filters
- Low-Noise, Low-Power Signal Processing
- Low-Noise Instrumentation Amplifiers
- High-Performance ADC Drivers
- High-Performance DAC Output Amplifiers
- Active Filters
- Ultrasound Amplifiers
- Professional Audio Preamplifiers
- Low-Noise Frequency Synthesizers
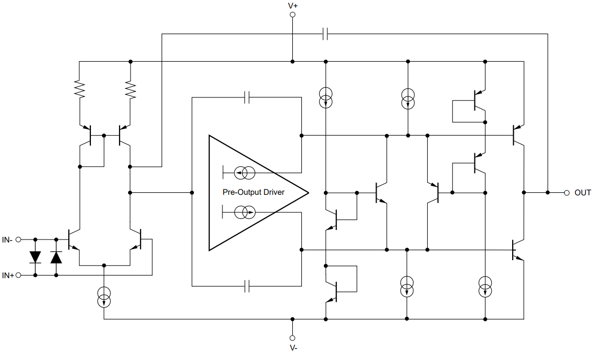
Functional Block Diagram
Published: 2011-01-17
| Updated: 2022-03-10
