Texas Instruments OPA2356-EP Operational Amplifiers

Texas Instruments OPA2356-EP high-speed, voltage-feedback CMOS Operational Amplifiers are designed for video and other applications demanding a wide bandwidth. The OPA2356-EP offers features such as a differential gain of 0.02%, a differential phase of 0.05°, and a quiescent current of 8.3mA per channel. The device provides unity-gain stability and can drive large output currents.

The device is optimized for operation on single or dual supplies as low as 2.5V (±1.25V) and up to 5.5V (±2.75V). The common-mode input range for the OPA2356-EP extends 100mV below ground and up to 1.5V from V+. The device supports a wide dynamic range with the output swing within 100mV of the rails. The OPA2356-EP is available in dual (VSSOP-8) versions that feature completely independent circuitry for the lowest crosstalk and freedom from interaction. The Texas Instruments OPA2356-EP are specified over the extended –55°C to 125°C range.

Features

  • 450MHz unity-gain bandwidth 
  • 200MHz GBW wide bandwidth 
  • 360V/µs high slew rate 
  • 5.8nV/√Hz low noise 
  • Excellent video performance
    • Differential gain: 0.02%
    • Differential phase: 0.05°
    • 0.1dB gain flatness: 75MHz
  • Input range includes ground
  • Rail-to-rail output (within 100mV)
  • 3pA low input bias current 
  • Thermal shutdown
  • 2.5V to 5.5V single-supply operating range 
  • Microsize packages
  • Supports defense, aerospace, and medical applications:
    • Controlled baseline
    • Available in military (–55°C to 125°C) temperature range
    • Extended product life cycle
    • Extended product-change notification
    • Product traceability

Applications

  • Video processing
  • Optical networking, tunable lasers
  • Photodiode transimpedance amplifiers
  • Active filters
  • High-speed integrators
  • Analog-to-digital converter (ADC) input buffers
  • Digital-to-analog converter (DAC) output amplifiers
  • Communications

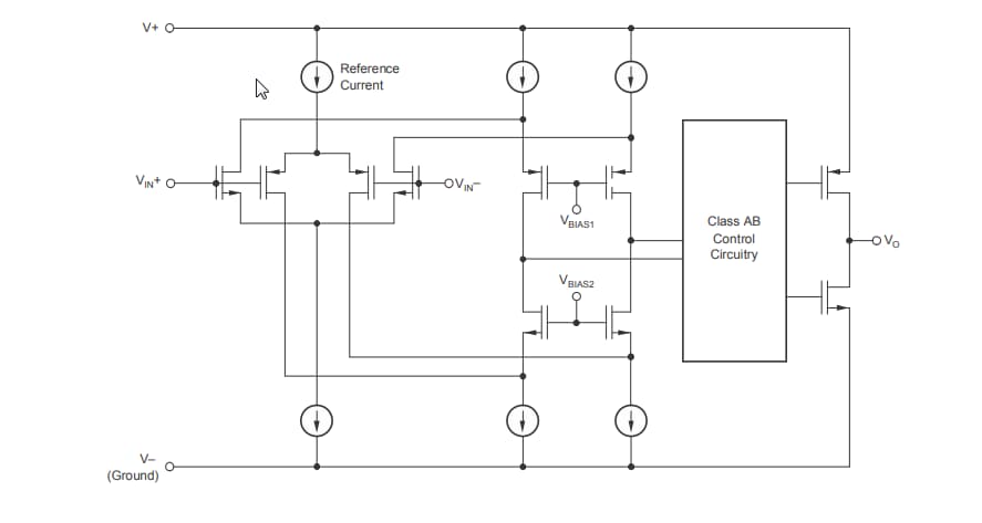
Block Diagram

Block Diagram - Texas Instruments OPA2356-EP Operational Amplifiers
Published: 2019-03-20 | Updated: 2026-03-02