Texas Instruments OPAx391 Wide Bandwidth RRIO Operational Amplifier
Texas Instruments OPAx391 Wide Bandwidth RRIO Operational Amplifier (Op Amp) features a unique combination of high bandwidth (1MHz) along with a very low quiescent current (24µA) in a high-precision amplifier. These features, combined with rail-to-rail input and output, make this device an exceptional choice in high-gain, low-power applications. The ultra-low input bias current of 10fA, only 45µV of offset (maximum), and 1.2µV/°C of drift over temperature help maintain high precision in ratiometric and amperometric sensor front ends that have demanding low-power requirements.The OPAx391 uses Texas Instrument’s proprietary e-trim™ operational amplifier technology, enabling a unique combination of ultra-low offset and low input offset drift without the need for any input switching or auto-zero techniques. The CMOS-based technology platform also features a modern, robust output stage design tolerant of high output capacitance. This feature alleviates stability problems that are common in typical low-power amplifiers.
Features
- 24µA low IQ
- 1MHz gain bandwidth product
- 10fA low input bias current
- ±45µV (maximum) low offset voltage
- ±1.2µV/°C low drift
- 1.7V to 5.5V low supply voltage operation
- Input common mode range ±100mV beyond rail
- 1V/µs fast slew rate
- High load capacitance drive
- 60mA high output current drive
- Rail-to-rail output
- EMI/RFI filtered inputs
- SC-70 small package
Applications
- Portable electronics
- Flow transmitter
- Blood glucose monitor
- Process analytics (pH, gas, force, humidity)
- Temperature transmitter
- Pressure transmitter
- Medical sensor patches
- Building automation
- Wearable fitness and activity monitor
- Gas detector
- Analog security camera
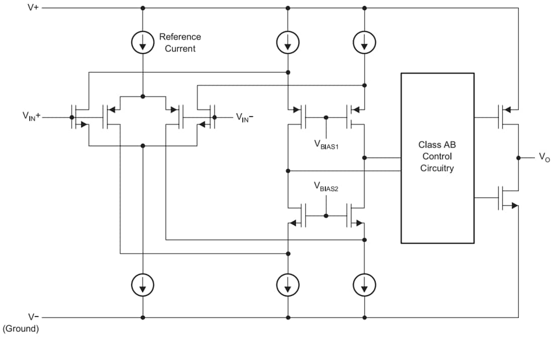
Functional Block Diagram
Published: 2021-03-11
| Updated: 2025-01-23
