Texas Instruments TLV6002-Q1 Operational Amplifiers

Texas Instruments TLV6002-Q1 Operational Amplifiers are single or dual-channel and specifically designed for general-purpose automotive applications. The TLV6002-Q1 features rail-to-rail input and output (RRIO) swings, low quiescent current (75µA, typical), wide bandwidth (1MHz), and low noise (28nV/√Hz at 1kHz). The devices offer a low-input-bias current (±1pA, typical) that enables use in applications with megaohm source impedances.

The TLV6002-Q1 presents robust design features, providing ease of use to the circuit designer. These design features include unity-gain stability with capacitive loads of up to 150pF, integrated RF/EMI rejection filter, no phase reversal in overdrive conditions, and high electrostatic discharge (ESD) protection (4kV HBM). The devices are optimized for operation at voltages as low as 1.8V (±0.9V) and up to 5.5V (±2.75V) and are specified over the extended temperature range of –40°C to +125°C. The Texas Instruments TLV600x-Q1 devices are AEC-Q100 qualified for automotive applications such as infotainment, engine control units, and automotive lighting.

Features

  • AEC-Q100 qualified for automotive applications
    • Device temperature Grade 1 (–40°C to +125°C, TA)
    • Device HBM ESD Classification Level 3A
    • Device CDM ESD Classification Level C6
  • General-purpose amplifiers for cost-sensitive systems
  • 1.8V to 5.5V supply range 
  • 1MHz gain bandwidth 
  • 75µA/ch low quiescent current 
  • Rail-to-rail input and output
  • 0.75mV low offset voltage 
  • Unity-gain stable
  • Input voltage noise density of 28nV/√Hz at 1kHz
  • Internal RF and EMI filter
  • –40°C to 125°C extended temperature range

Applications

  • Optimized for AEC-Q100 Grade 1 applications
  • Electric vehicle inverters
  • Infotainment
  • Passive safety
  • Body electronics and lighting

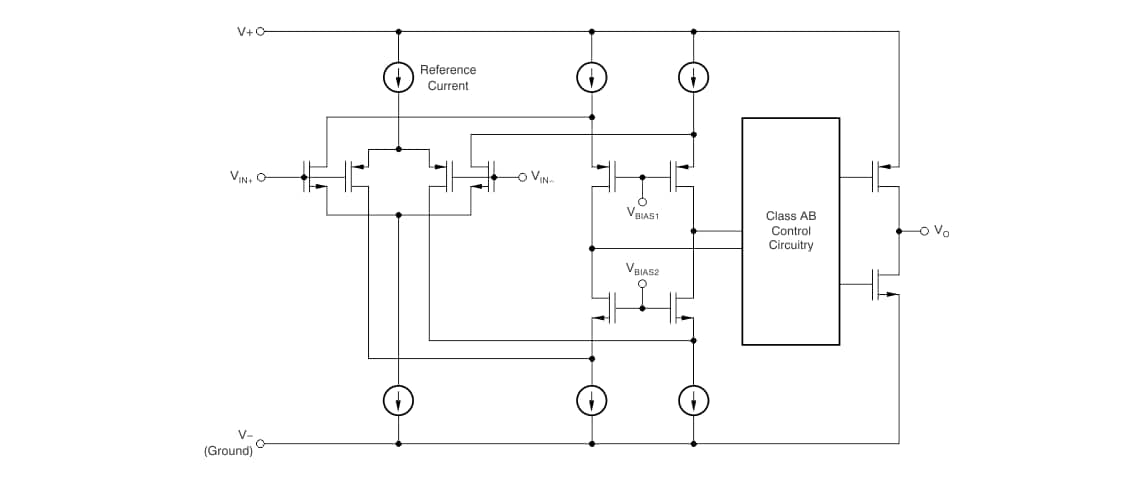
Block Diagram

Block Diagram - Texas Instruments TLV6002-Q1 Operational Amplifiers
Published: 2019-02-20 | Updated: 2025-03-10