Texas Instruments TPDxS300A USB Type-C™ Port Protector

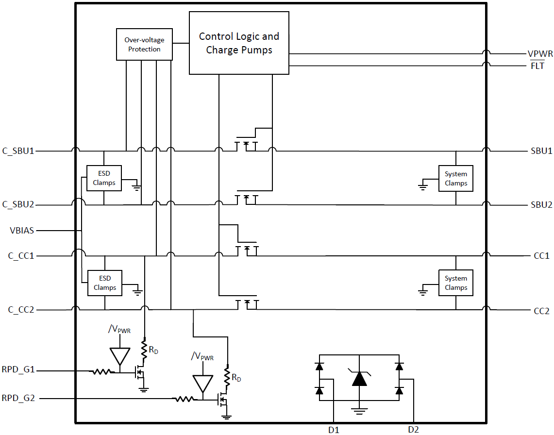
Texas Instruments TPDxS300A USB Type-C™ Port Protector is a single-chip USB Type-C port protection device that provides 20V Short-to-VBUS overvoltage and IEC ESD protection. Since the release of the USB Type-C connector, many products and accessories for USB Type-C have been released that do not meet the USB Type-C specification. One example of this is USB Type-C Power Delivery adaptors that only place 20V on the VBUS line. Another concern for USB Type-C is that mechanical twisting and sliding of the connector could short pins due to the close proximity they have in this small connector. This can cause 20V VBUS to be shorted to the CC and SBU pins. Also, due to the proximity of the pins in the Type-C connector, there is a heightened concern that debris and moisture will cause the 20V VBUS pin to be shorted to the CC and SBU pins.

These non-ideal types of equipment and mechanical events make it necessary for the CC and SBU pins to be 20V tolerant, even though the pins only operate at 5V or lower. The TPDxS300A enables the CC and SBU pins to be 20V tolerant without interfering with normal operation by providing overvoltage protection on the CC and SBU pins. The device places high-voltage FETs in series on the SBU and CC lines. When a voltage above the OVP threshold is detected on these lines, the high-voltage switches are opened up, isolating the rest of the system from the high-voltage condition present on the connector.

Finally, most systems require IEC 61000-4-2 system-level ESD protection for external pins. The TPDxS300A integrates IEC 61000-4-2 ESD protection for the CC1, CC2, SBU1, SBU2, DP, and DM pins, eliminating the need to place high-voltage TVS diodes externally on the connector.

Features

  • 4-Channels of Short-to-VBUS overvoltage protection (CC1, CC2, SBU1, SBU2 or CC1, CC2, DP, DM): 24VDC Tolerant
  • 6-Channels of IEC 61000-4-2 ESD Protection (CC1, CC2, SBU1, SBU2, DP, DM) (TPD6S300A only)
  • 8-Channels of IEC 61000-4-2 ESD Protection (CC1, CC2, SBU1, SBU2, DP_T, DM_T, DP_B, DM_B) (TPD8S300A only)
  • CC1 and CC2 Overvoltage protection FETs 600mA capable of passing VCONN power
  • CC Dead battery resistors integrated for handling dead battery use cases in mobile devices
  • Advantages over TPD6S300 or TPD8S300
    • Improved dead battery performance
    • USB Type-C™ port stays connected during an IEC 61000-4-2 ESD strike
  • 3mm × 3mm WQFN Package

Applications

  • Laptop PC
  • Tablets
  • Smartphones
  • Monitors and TVs
  • Docking stations

Functional Block Diagrams

Published: 2018-07-11 | Updated: 2022-11-23