Texas Instruments TPS22995H-Q1 Automotive Load Switch

Texas Instruments TPS22995H-Q1 Automotive Load Switch incorporates a 19mΩ N-channel MOSFET that operates over an input voltage range of 0.8V to 5.5V with a maximum continuous current of 3A. The TPS22995H-Q1 is controlled by an on-and-off input (ON), capable of interfacing directly with low-voltage GPIO signals. The TPS22995H-Q1 provides a Quick Output Discharge when the switch is turned off, pulling the output voltage down to a known 0V state. Furthermore, the device offers an adjustable rise to limit inrush currents with high capacitive loads.

The pins of the TI TPS22995H-Q1 switch are resistant to high humidity conditions. This humidity feature allows the device to function with a 100kΩ short from any pin to GND or power. When the timing pin (RT) is affected by high humidity, timing is expected to stay within +/–20%.

The TPS22995H-Q1 is housed in a 2.8mm x 2.9mm, 0.5mm pitch, 6-pin SOT package and characterized for operation over the free-air temperature range of –40°C to +125°C.

Features

  • AEC-Q100 qualified for automotive applications:
    • Temperature grade 1 of –40°C to 125°C, TA
  • Input operating voltage range (VIN) of 0.8V to 5.5V
  • Bias voltage supply (VBIAS) to 1.5V to 5.5V
  • 3A Maximum continuous current
  • 19mΩ (typ.) ON-resistance (RON)
  • Adjustable slew rate control through an external resistor
  • 100Ω (typ.) Quick Output Discharge (QOD)
  • Thermal shutdown
  • Humidity-resistant pins:
    • 100kΩ short to GND
    • 100kΩ short to power
  • Smart ON pin pulldown (RPD,ON):
    • ON ≥ VIH (ION) of 25nA (max.)
    • ON ≤ VIL (RPD,ON) of 500kΩ (typ.)
  • Low power consumption:
    • 10µA (typ.) ON state (IQ)
    • 0.1µA (typ.) OFF state (ISD)

Applications

  • Infotainment
  • Cluster
  • ADAS

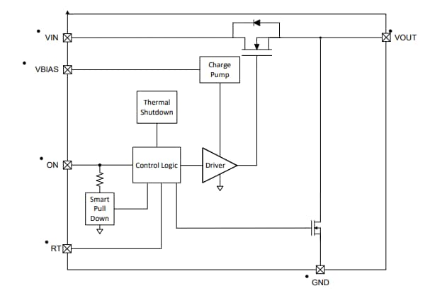
Block Diagram

Block Diagram - Texas Instruments TPS22995H-Q1 Automotive Load Switch

Typical Application Diagram

Application Circuit Diagram - Texas Instruments TPS22995H-Q1 Automotive Load Switch
Published: 2023-01-20 | Updated: 2025-03-06