Texas Instruments TPS629211-Q1 Low IQ Buck Converters
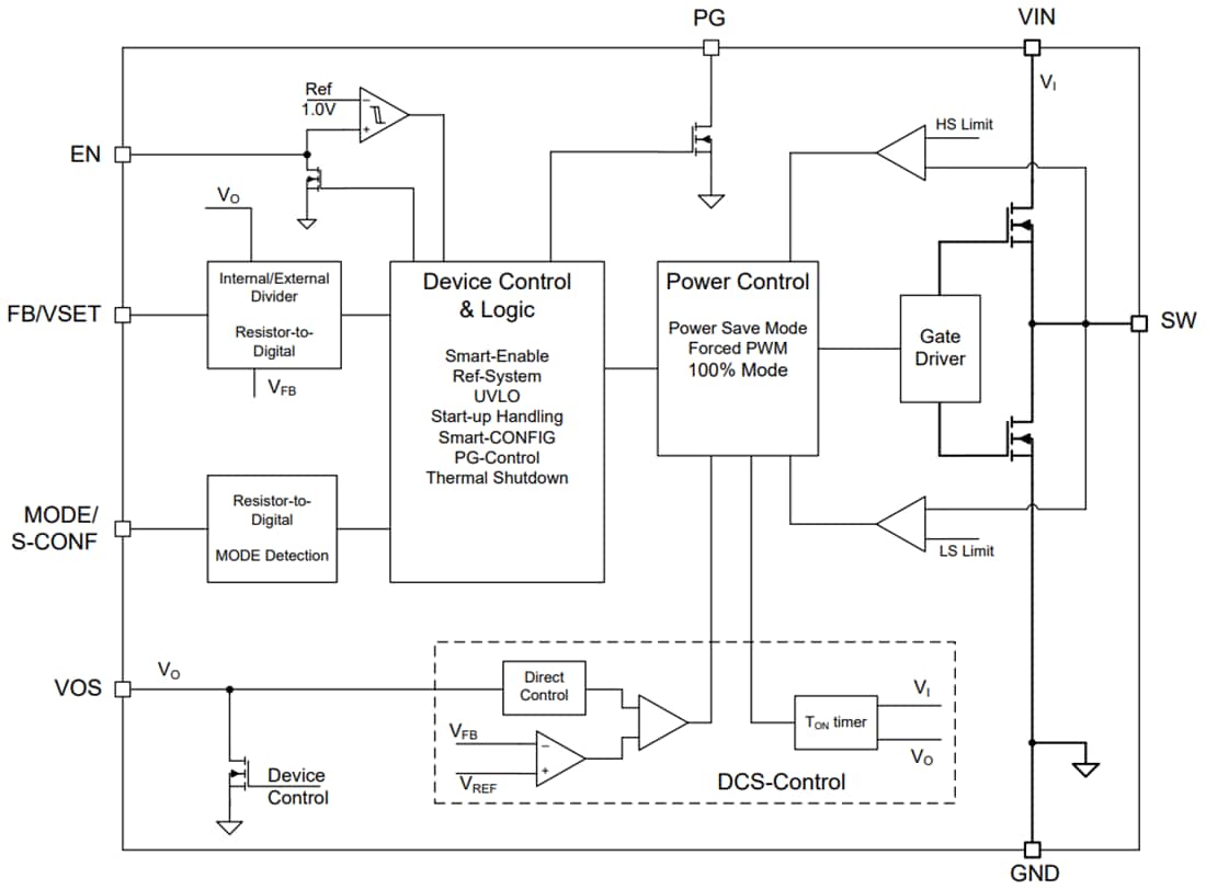
Texas Instruments TPS629211-Q1 Low IQ Buck Converters are highly efficient, small, and highly flexible synchronous step-down DC-DC converters that are easy to use. A wide 3V to 10V input voltage range supports various systems powered from either 9V, 5V, or 3.3V supply rails, single-cell or multi-cell Li-Ion batteries. The TPS629211-Q1 can be configured to run at either 2.5MHz or 1MHz in a forced PWM mode or a variable frequency (auto PFM) mode. In auto PFM mode, the device automatically transitions to power save mode at light loads to maintain high efficiency. The low 4µA typical quiescent current provides high efficiency down to the smallest loads.Texas Instruments' automatic efficiency enhancement (AEE) mode holds a high conversion efficiency through the whole operation range without the need to use different inductors by automatically adjusting the switching frequency based on input and output voltages. In addition to selecting the switching frequency behavior, the MODE/S-CONF input pin can also be used to select between different combinations of external and internal feedback dividers and enabling and disabling the output voltage discharge capability. In the internal feedback configuration, a resistor between the FB/VSET pin and GND can be used to select between 18 different output voltage options.
Features
- AEC-Q100 qualified for automotive applications:
- –40°C to 150°C operating junction temperature range
- Level 2 device HBM ESD classification
- Level C4B CDM ESD classification
- Functional Safety-Capable
- Documentation available to aid functional safety system design
- High-efficiency DCS-Control topology
- Internal compensation
- Seamless PWM/PFM transition
- 4µA typical low quiescent current
- Output current up to 1A
- RDSON: 250mΩ high side, 85mΩ low side
- Output voltage accuracy of ±1%
- Configurable output voltage options
- VFB external divider: 0.6V to 5.5V
- VSET internal divider
- 18 options between 0.4V and 5.5V
- Flexibility through the MODE/S-CONF pin
- 2.5MHz or 1.0MHz switching frequency
- Forced PWM or auto (PFM) power save mode with dynamic mode change option
- Output discharge on/off
- No external bootstrap capacitor required
- Overcurrent and overtemperature protection
- 100% duty cycle mode
- Precise enable input
- Power-good output
- Pin-to-pin compatible with the TPS629210-Q1, TPS629206-Q1, and TPS629203-Q1 devices
- 0.5mm pitch, 8-pin SOT-5X3 package
Applications
- Advanced driver assistance systems (ADAS)
- Automotive infotainment and cluster
- Vehicle body electronics and lighting
Functional Block Diagram
Published: 2022-05-11
| Updated: 2022-10-13
