Texas Instruments TPS743 Low-Dropout (LDO) Linear Regulator
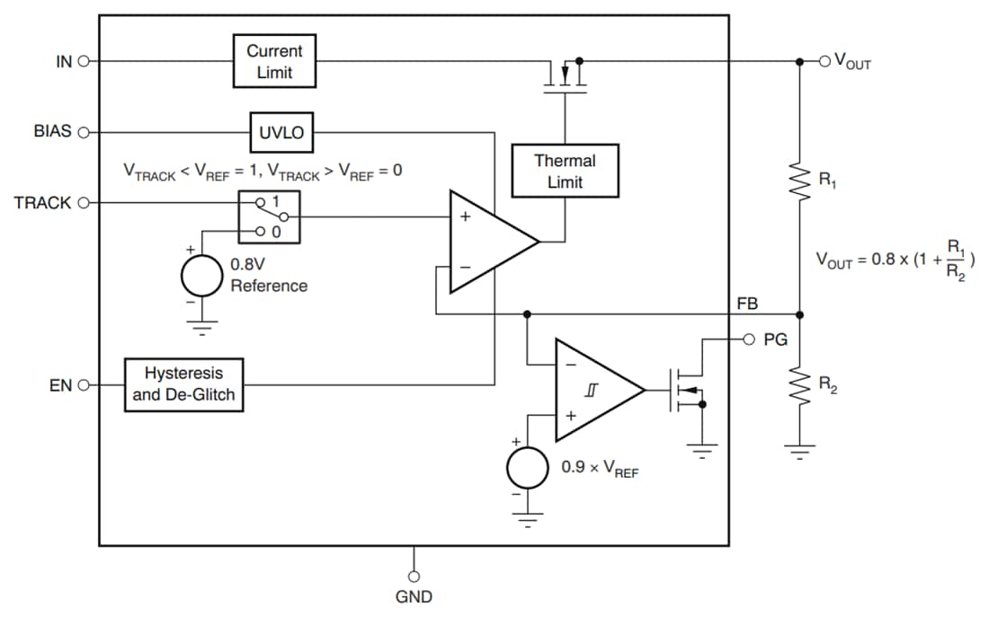
Texas Instruments TPS743 Low-Dropout (LDO) Linear Regulator provides an easy-to-use, robust power management design for various applications. The TRACK pin allows the output to track an external supply, which minimizes the stress on ESD structures between many processors' I/O power and CORE pins. The power-good output and enable input allow easy sequencing using external regulators. This flexibility allows the user to configure a solution that meets the sequencing requirements of DSPs, FPGAs, and other applications with special start-up requirements.A precision reference and error amplifier delivers 1% accuracy over load, line, temperature, and process. The Texas Instruments TPS743 is stable with any type of capacitor greater than or equal to 2.2µF. The family is fully specified from –40°C to 125°C and each LDO is stable with low-cost ceramic output capacitors.
Features
- The track pin allows for flexible power-up sequencing
- 1% accuracy over line, load, and temperature
- Supports input voltages as low as 0.9V with external bias supply
- Adjustable output of 0.8V to 3.6V
- Ultra-low dropout at 55mV at 1.5A (typ.)
- Stable with any output capacitor ≥ 2.2µF (new chip)
- Stable with any or no output capacitor (Legacy chip)
- Excellent transient response
- Available in 5mm × 5mm × 1mm QFN and DDPAK-7 packages
- Open-drain Power-Good
- Active high enable
Applications
- Network-attached storage - enterprise
- Rack servers
- Network interface cards (NIC)
- Merchant network and server PSU
Additional Resources
- Simulation Model: TPS74301 PSpice Transient Model
- Simulation Model: TPS74301 TINA-TI Transient Reference Design
- Simulation Model: TPS74301 TINA-TI Transient Spice Model
- Simulation Model: TPS74301 Unencrypted PSpice Transient Model
- Schematic: 5VIN Solution with 1.5A Core Supply
- Schematic: 5V/12V Input DM6467 (x2) Power Ref Design Using a DCDC Controller and Converter
Videos
Functional Block Diagram
Published: 2025-04-09
| Updated: 2025-04-17
