Texas Instruments TPSM843620 6A SWIFT™ Step-Down Power Module
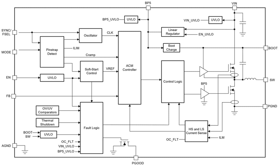
Texas Instruments TPSM843620 6A Synchronous SWIFT™ Step-Down Power Module is a highly efficient, small, and flexible synchronous step-down DC-DC converter in a MicroSiP power module package that is easy to use. The module operates up to 18V input with fixed frequencies that are resistor adjustable by the system designer. The embedded IC is internally compensated, which reduces external components and design size. The integrated high-frequency capacitor reduces the transient peak at the switching node.The Texas Instruments TPSM843620 module employs an internally compensated, fixed-frequency advanced current mode control. The device can provide high efficiency while running at a switching frequency of up to 2.2MHz. The fixed frequency controller can operate from 500kHz to 2.2MHz and be synchronized to an external clock using the SYNC pin. Additional features include a high-accuracy voltage reference, selectable soft-start times, monotonic start-up into pre-biased outputs, selectable current limits, adjustable UVLO through the EN pin, and a full suite of fault protections.
Features
- Fixed-frequency, internally-compensated advanced current mode (ACM) control
- Small form factor 3.5mm×3.5mm×1.6mm, 15-pin DFM package MicroSiP power module
- High-efficiency, integrated 25mΩ and 6.5mΩ MOSFETs, inductor and basic passives
- 4V to 18V input voltage range
- 0.5V to 5.5V output voltage range
- Three selectable PWM ramp options to optimize the control loop performance
- Five selectable switching frequencies (500kHz, 750kHz, 1MHz, 1.5MHz, and 2.2MHz)
- Synchronizable to an external clock
- 0.5V, ±0.5% voltage reference accuracy over the full temperature range
- Selectable soft-start times (0.5ms, 1ms, 2ms, and 4ms)
- Monotonic start-up into pre-biased outputs
- Selectable current limits to support lower current operation
- Enable with adjustable input undervoltage lockout
- Power-good output monitor
- Output overvoltage, output undervoltage, input undervoltage, overcurrent, and overtemperature protection
- Pin-to-pin compatible with 8A - TPSM843820 3A - TPSM843320
- -40°C to +125°C operating junction temperature
Applications
- Wireless infrastructure and wired communications equipment
- Optical and fiber networks
- Test and measurement
- Medical and healthcare
- Aerospace and defense
Functional Block Diagram
Published: 2024-03-11
| Updated: 2024-10-21
