Texas Instruments UCC25640x LLC Resonant Controllers

Texas Instruments UCC25640x LLC Resonant Controllers are fully featured LLC controllers with an integrated high-voltage gate driver. These controllers are designed to pair with PFC controllers to provide a complete power system using a minimum of external components. The resulting power system is designed to meet the most stringent requirements for standby power without needing a separate standby power converter. The UCC25640x LLC resonant controllers provide a highly efficient burst mode with soft-on and soft-off periods to minimize the audible noise at standby operation. These UCC25640x controllers use hybrid control to offer the best-in-class line and load transient response. Typical applications include SMPS power supplies, lighting, AC-DC adapters, enterprise and cinema projectors, medical power supplies, multi-function printers, and power tools.

The Texas Instruments UCC25640x LLC resonant controllers include various features designed to control and protect the user's operation. These controllers can be used with UCC28056 or UCC28064A PFC controllers and the UCC24624 synchronous rectifier controller to offer a complete power supply solution.

Features

  • Optimized low power mode and burst mode algorithm
    • Burst mode with Soft-ON and Soft-OFF periods
    • Minimized audible noise at no load and standby
    • User option to disable burst mode
    • Opto-coupler low-power operation
    • Efficiency performance exceeds DoE level VI and EU CoC tier-2 external power supply standards
  • Hybrid Hysteretic Control (HHC)
    • Best-in-class transient response
    • Fast exit from burst mode
  • Robust adaptive dead-time control
  • Integrated high-voltage gate driver with 0.6A source and 1.2A sink capability
  • Robust capacitive region (ZCS) avoidance scheme
  • Over temperature, output over-voltage, input under-voltage protection, three levels of over-current protection
  • Integrated high-voltage startup function
  • Active x-capacitor discharge function

Applications

  • SMPS power supply for TV
  • Lighting
  • AC-DC adapter
  • Power tools
  • Multi-functional printer
  • Medical power supply
  • PC power supply
  • Gaming console power supply
  • Enterprise and cinema projector

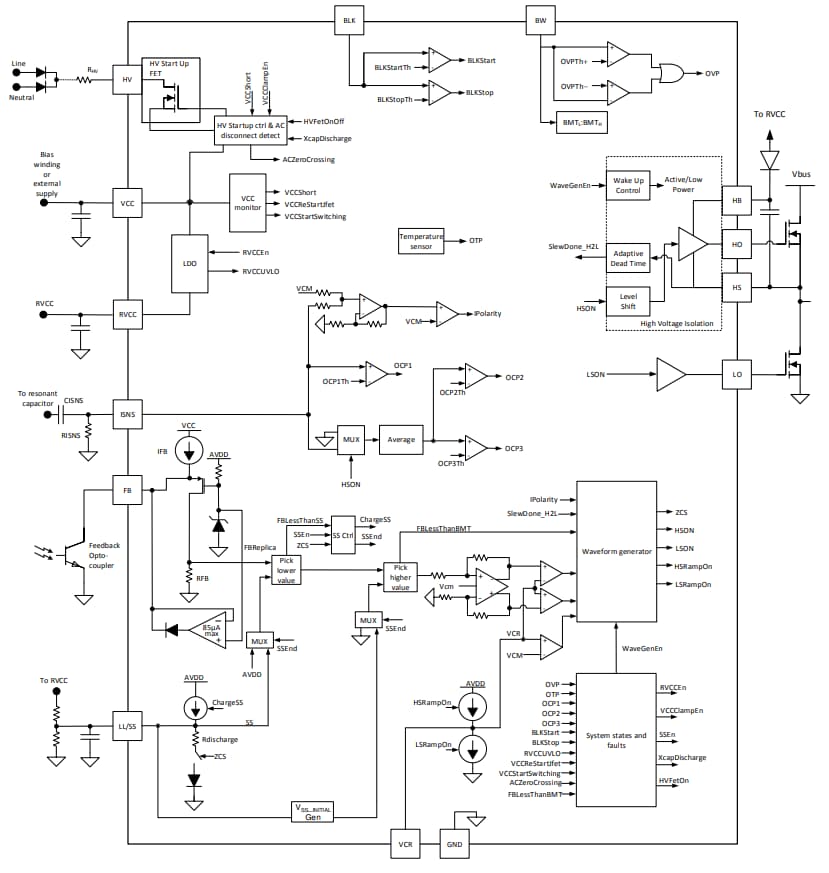
Block Diagram

Block Diagram - Texas Instruments UCC25640x LLC Resonant Controllers

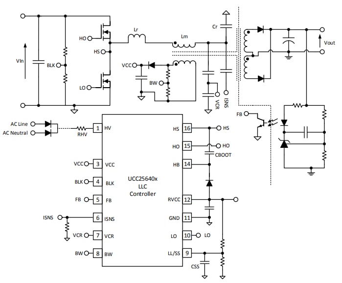
Simplified Schematic

Schematic - Texas Instruments UCC25640x LLC Resonant Controllers
Published: 2020-01-08 | Updated: 2024-05-01