Texas Instruments UCC28750 Current-Mode Flyback Controller

Texas Instruments UCC28750 Current-Mode Flyback Controller is a highly integrated current-mode, continuous-conduction-capable, PWM controller optimized for high performance, low standby power, and cost-effective offline flyback converter applications using an optocoupler. During light-load conditions, the device enters frequency foldback and burst modes, improving light-load efficiency. The burst-mode algorithm used in UCC28750 controls the minimum effective switching frequency to prevent audible noise during light-load conditions. Frequency dithering improves EMI performance and is active in normal frequency foldback and power boost operations.

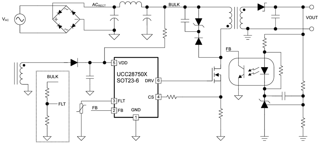
The Texas Instruments UCC28750 provides protection features that enable a robust converter design with minimal external components. Output over-power protection (OPP) and cycle-by-cycle over-current limit protect the load and power-stage components from electrical stress. Over-voltage and under-voltage lockout (OVLO and UVLO) prevent switching in unwanted input conditions. Depending on the device variant, the FLT pin provides line brownout sensing and protection or external over-temperature and over-voltage protection. The FLT pin is also used to disable the device through external control by pulling the pin to ground, regardless of the device variant.

Features

  • Stable continuous conduction mode (CCM) operation with internal slope compensation
  • Fixed-frequency operation of 65kHz or 100kHz
  • Secondary-side regulation (SSR) with optocoupler
  • Frequency foldback and burst mode for improved light-load efficiency
  • Frequency dithering for improved EMI performance
  • Gate source/sink capability of 300mA/500mA
  • Internal 4ms soft-start
  • Robust protection features
    • Over-voltage and Under-voltage lockout
    • Output over-power protection (OPP)
    • Output short-circuit (OSC) protection
    • Output over-voltage (OVP) protection
    • Cycle-by-cycle peak over-current limit
    • External over-temperature, over-voltage protection (OTP, OVP), and brownout detection on FLT pin
    • Internal thermal shutdown

Applications

  • Appliances
    • Battery pack and charger
    • Small home appliances
    • Major appliance
  • Power Delivery
    • Server PSU with 12V output
  • Isolated offline AC/DC power supply
  • Grid infrastructure
    • Electricity meter
    • String inverter
    • Micro-inverter

Typical Application Circuit

Application Circuit Diagram - Texas Instruments UCC28750 Current-Mode Flyback Controller
Published: 2024-02-14 | Updated: 2024-07-01