Texas Instruments UCC33020/UCC33020-Q1 DC/DC Power Modules

Texas Instruments UCC33020/UCC33020-Q1 DC/DC Power Modules are automotive-qualified modules with integrated transformer technology designed to provide 1W of isolated output power. This module operates at a 3V to 5.5V input voltage range and regulates at 5V output voltage with a selectable headroom of 5.5V. The UCC33020/UCC33020-Q1 power modules feature a 3kVRMS isolation rating, 6.5kVPK surge capability, 200V/ns common mode transient immunity, and 1159VPK working voltage. This power module is available in a miniaturized, low-profile VSON (4mm x 5mm) package with 1mm height and > 4.1mm clearance and creepage. The UCC33020-Q1 devices are AEC-Q100 qualified for automotive applications.

The UCC33020/UCC33020-Q1 power modules integrate protection features for increased system robustness, enable pins with fault reporting mechanisms, short circuit protection, and thermal shutdown. Typical applications include Battery-Management Systems (BMS), HEV/EV OBC and DC/DC converters, isolated bias for isolated voltage and current sensors, and isolated bias for digital isolators.

Features

  • 1W maximum output power
  • 3V to 5.5V input voltage operation range
  • 5V, 5.5V regulated selectable output voltage
  • 5V: 200mA available load current
  • 0.5% typical load regulation
  • 4mV/V typical line regulation
  • Robust isolation barrier:
    • 3kVRMS isolation rating
    • 6.5kVPK surge capability
    • 1159VPK working voltage
    • 200V/ns common mode transient immunity
  • Power-dense isolated DC/DC module with integrated transformer technology
  • Adaptive Spread Spectrum Modulation (SSM)
  • Meets CISPR-25 Class 5 emission
  • Strong magnetic field immunity
  • Overload and short-circuit protection
  • Thermal shutdown
  • Low inrush current soft-start
  • Enable pin with a fault reporting mechanism
  • Planned safety-related certifications:
    • DIN EN IEC 60747-17 (VDE 0884-17)
    • UL 1577 / CSA component recognition program
    • IEC 62368-1 and IEC 60601-1 certifications
  • AEC-Q100 qualified with the following results:
    • -40°C to +125°C ambient operating temperature (Device temperature Grade 1)
  • Functional safety-capable:
    • Documentation available to aid functional safety system design
  • VSON-12 (4mm x 5mm) package

Applications

  • Battery-Management Systems (BMS)
  • HEV/EV OBC and DC/DC converter
  • Isolated bias for isolated voltage and current sensors
  • Isolated bias for digital isolators,
  • Isolated bias for isolated RS-485, RS-422, and CAN transceivers

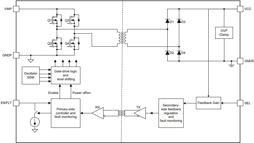
Functional Block Diagram

Block Diagram - Texas Instruments UCC33020/UCC33020-Q1 DC/DC Power Modules

Schematic

Schematic - Texas Instruments UCC33020/UCC33020-Q1 DC/DC Power Modules
Published: 2025-01-29 | Updated: 2025-09-12