Toshiba TCR8BM LDO Voltage Regulators
Toshiba TCR8BM LDO (Low Dropout) Voltage Regulators are 800mA CMOS single-output voltage regulators with an on/off control input. These Voltage Regulators feature high PSRR, low inrush current, and fast load transient response. Toshiba TCR8BM Voltage Regulators use a secondary bias rail as a reference voltage, allowing an Ultra Low Dropout rating of 170mV (Typ.) at IOUT = 800mA ( 1.1V output, VBIAS = 3.3V).The TCR8BM Voltage Regulators are available in fixed output voltages between 0.8V and 3.6V, and capable of driving up to 800mA. These devices also include safety features such as Overcurrent Protection, Thermal Shutdown, and Auto-discharge.
The TCR8BM Series are offered in the an ultra small 1.2mm x 1.2mm DFN5B Package.
As small ceramic input and output capacitors can be used with the TCR8BM series, these devices are ideal for compact portable applications that require high-density board assemblies.
Features
- 170mV (typ.) dropout voltage at 1.1V output, 3.3V VBIAS, 800mA IOUT
- 1μA maximum low stand-by current
- 20μA (typ.) quiescent bias current at 5.5V VBIAS, 0mA IOUT
- 0.8V to 3.6V output voltage range
- Overcurrent protection
- Thermal shutdown
- Inrush current reduction
- Under voltage lockout (TCR8BMxxA series)
- Auto-discharge
- Pull down connection between CONTROL and GND
- -40°C to +150°C junction temperature
- -40°C to +85°C operating temperature range
- Package
- DFN5B plastic mold package
- 1.2mm x 1.2mm, t 0.38mm
Applications
- Smartphones
- Notebook computers
- Set-top boxes
- Portable consumer electronics
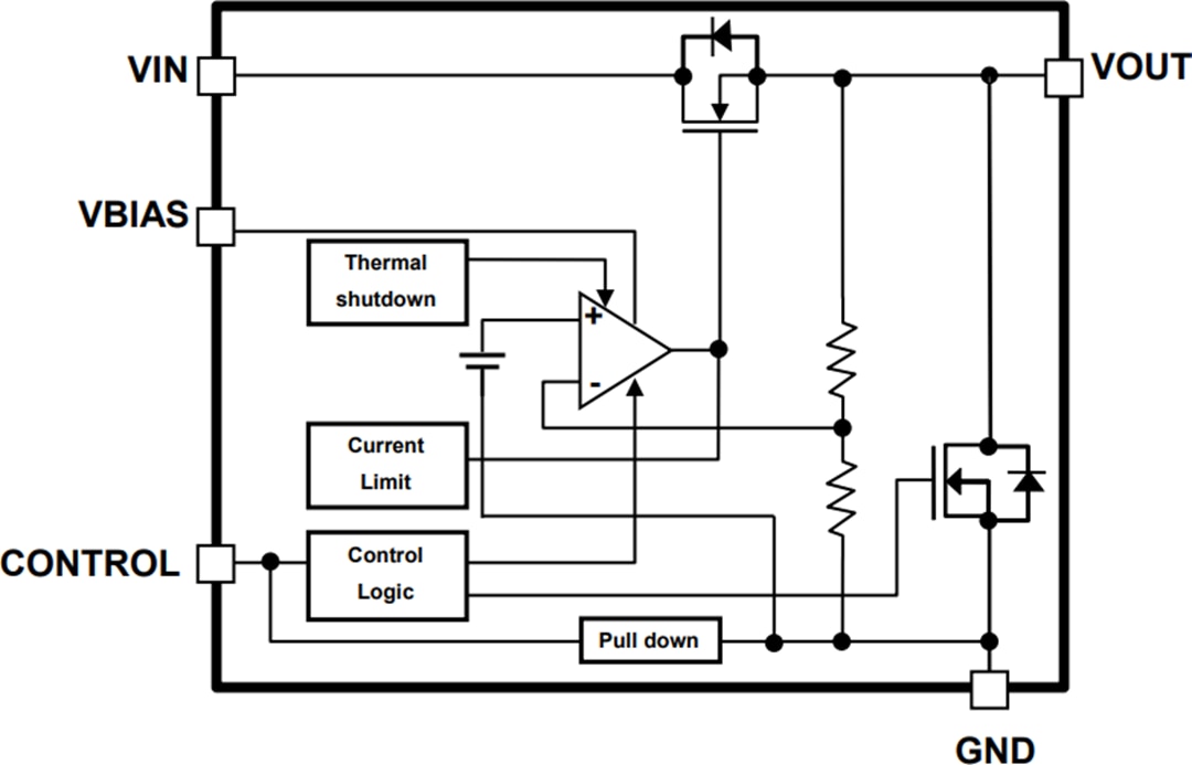
Block Diagram
Application Diagram
Package Dimensions
Published: 2019-02-19
| Updated: 2024-09-18
