Vishay Semiconductors SiC653A 50A VRPower® Integrated Power Stage
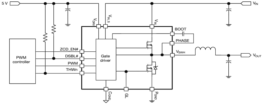
Vishay Semiconductors SiC653A 50A VRPower® Integrated Power Stage is optimized for synchronous buck applications, offering high current, efficiency, and power density. The Vishay Semiconductors SiC653A is packaged in a compact 5mm x 5mm MLP and enables voltage regulators to deliver up to 50A continuous current per phase. Featuring Vishay’s Gen IV TrenchFET MOSFET technology, the SiC653A minimizes switching and conduction losses for superior performance. Its advanced gate driver IC includes high-current driving capability, adaptive dead-time control, an integrated bootstrap Schottky diode, thermal warning (THWn) for temperature monitoring, and zero current detection to enhance light-load efficiency. The driver supports tri-state PWM, 3.3V and 5V logic and is compatible with various PWM controllers.Features
- Thermally enhanced PowerPAK® MLP55-31L package
- Gen V MOSFET technology and a low-side MOSFET with integrated Schottky diode
- Delivers more than 50A continuous current, 70A peak (10ms), and 100A peak (10μs)
- 95% peak efficiency
- High-frequency operation up to 1.5MHz
- Power MOSFETs optimized for 12V input stage
- 3.3V and 5V PWM logic with tri-state and hold-off
- Zero current detect control for light load efficiency improvement
- Low PWM propagation delay (<20ns)
- Thermal monitor flag
- Under-voltage lockout protection
- Applications include multi-phase VRDs for CPU, GPU, and memory
TYPICAL APPLICATION
Published: 2024-11-19
| Updated: 2024-12-16
